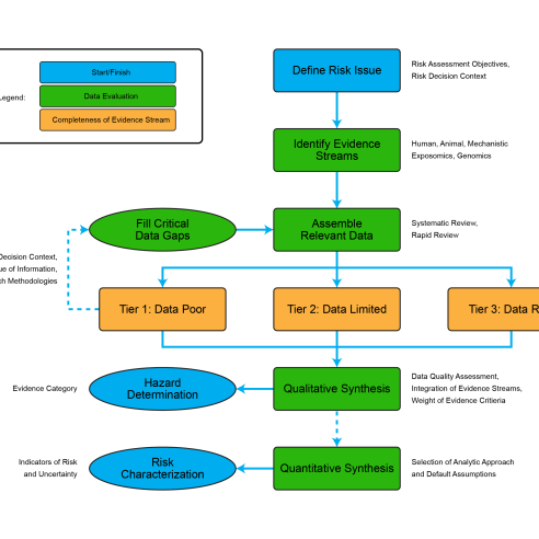
Working with international thought leaders in risk science, Risk Sciences International investigators contributed to the development of the evidenced-based risk assessment framework shown in the figure below. The framework evolved from a workshop held at the University of Ottawa in December 2018, jointly organized by the McLaughlin Centre for Population Health Risk Assessment at the University of Ottawa and the Center for Alternatives to Animal Testing at Johns Hopkins University. The workshop was attended by academic, governmental and industry specialists in risk science from Canada, the United States and Europe. Further details on the new framework are included in a special issue of ALTEX, which includes the full workshop report and six companion papers prepared by individual specialists in risk science from North America and Europe.

evidence-based
risk assessment
framework
Special Issue of ALTEX:
Relevant links
Experts related to this news item
More RSI News
Bias Assessment in Case-Control and Cohort Studies for Hazard Identification
IARC recently published a volume on quantitative bias modelling: Bias assessment in case–control and cohort studies for hazard identification (IARC Scientific Publication No. 171). We…
Read News ItemRSI Helps Strengthen Food Safety Culture in Vietnam
In mid-October 2025, Vietnamese and Canadian experts convened in Đà Nẵng to exchange approaches for strengthening food safety through risk science. The workshop brought together…
Read News ItemUse of Probabilistic Exposure Models in the Assessment of Dietary Exposure to Chemicals
Risk Sciences International CEO, Greg Paoli and RSI senior experts Emma Hartnett and Paul Price, have co-authored a new peer-reviewed publication highlighting the critical role…
Read News ItemAging and cognitive decline
Working with the College of Physicians and Surgeons of Alberta, Risk Sciences International conducted a wide-ranging review of aging and cognitive decline, with specific focus on aging physicians and fitness to practice. The publication in Aging & Mental Health documents domains of cognition that decline with older age, concerns with relying on physician self-reported competency, challenges with cognitive screening in older physicians, and a general data gap linking cognitive levels and fitness to practice.
Read News Item